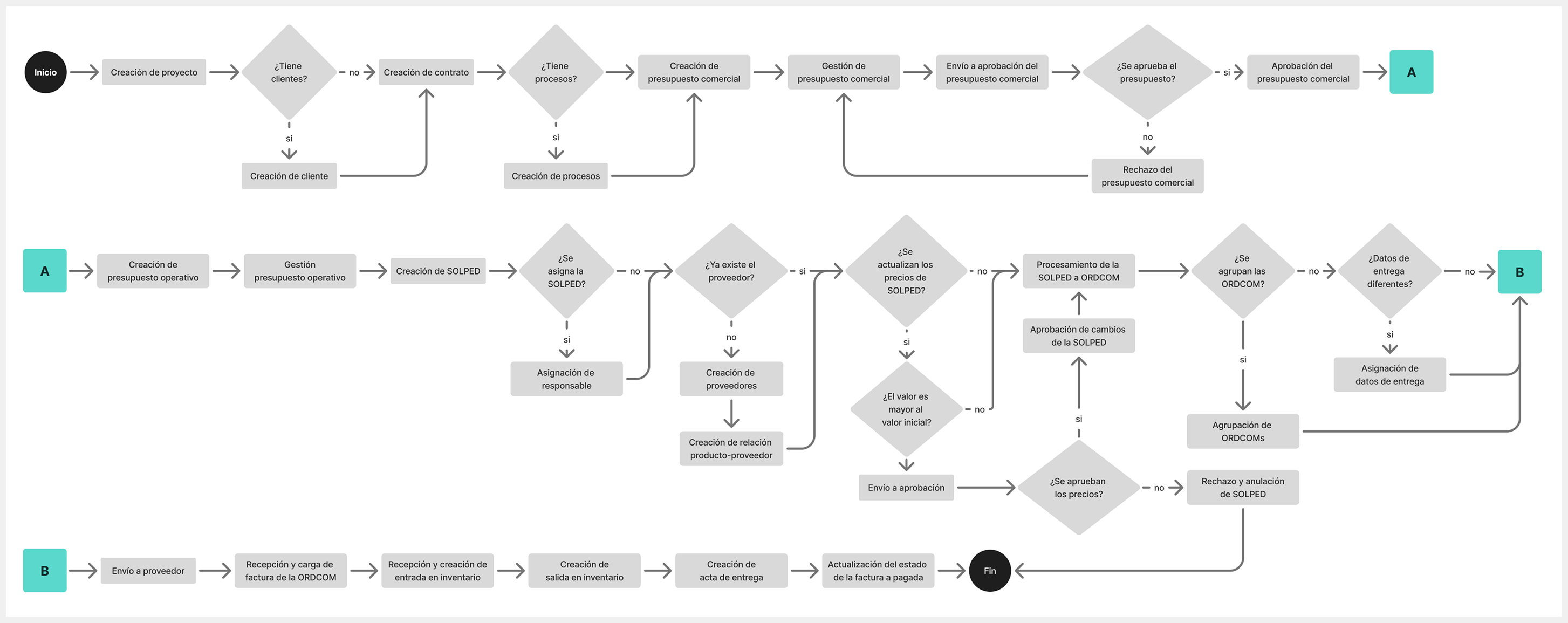
Flujo de trabajo
✅ Disponible para todos los usuarios.
Última actualización: 29 Oct 2025
📚 En este artículo descubrirás cómo la plataforma te ayuda a controlar los recursos desde el inicio y cómo se integran las solicitudes de pedido (SOLPED) y órdenes de compra (ORDCOM) para toda tu operación.

1. Estructura de negocio y presupuesto inicial
Sección titulada “1. Estructura de negocio y presupuesto inicial”Esta sección del proceso explica cómo se organiza y se configura la base para la gestión de presupuestos y contratos en la plataforma, estableciendo rutas claras para la operación y el control financiero desde el primer momento.

1.1. Información clave y contexto
Sección titulada “1.1. Información clave y contexto”La plataforma está diseñada para reflejar una estructura jerárquica simple y flexible:
- Empresa: Punto de partida de toda la operación. Vincula los proyectos y concentra la información de alto nivel.
- Proyecto: Cada empresa puede gestionar varios proyectos. El proyecto sirve como eje organizador y puede asociarse con uno o varios clientes. Cuando hay clientes, los contratos se crean y vinculan a ellos, pero si no existen, los contratos pueden gestionarse igualmente en el proyecto.
- Contrato: Puede depender de un cliente o funcionar de manera independiente al cliente. El contrato define acuerdos, compromisos y recursos asignados según los objetivos del proyecto.
- Procesos: Es un componente opcional, útil para quienes necesitan gestionar varias sedes donde se ejecuta el contrato o diferentes líneas de negocio cubiertas bajo el mismo acuerdo contractual. Los procesos permiten segmentar y controlar la ejecución de los contratos en distintos frentes operativos.
Esta lógica soporta tanto operaciones sencillas como escenarios más complejos, y garantiza que la información fluya naturalmente desde el nivel más general hasta el más específico.
1.2. Roles y responsabilidades
Sección titulada “1.2. Roles y responsabilidades”Durante esta fase inicial, el principal responsable es la persona que desempeñe el rol de Gerente. Esta persona lleva a cabo la creación de la estructura, el registro de proyectos, contratos y procesos, y la configuración del presupuesto comercial.
Posteriormente, participan actores secundarios que cumplen una función fundamental en la validación y aprobación del presupuesto. El presupuesto comercial es sometido a revisión y aprobación, en el siguiente orden:
- Director de compras
- Talento humano
- Seguridad y Salud en el Trabajo (SST)
- Pólizas y cumplimiento
- Contabilidad
- Junta directiva
Cada uno realiza una revisión desde la perspectiva de su área, asegurando que el presupuesto cumpla con los lineamientos operativos, legales y financieros requeridos para su ejecución.
1.3. Flujo y pasos del proceso
Sección titulada “1.3. Flujo y pasos del proceso”- Registro del proyecto Define el proyecto sobre el cual se organizarán los contratos, clientes y procesos.
- Asociación de clientes (si aplica) Relaciona clientes si el proyecto los requiere. Esto habilita contratos ligados a partes externas, aunque no necesariamente todos los proyectos tendrán esta relación.
- Creación de contratos El contrato formaliza los acuerdos del proyecto, con o sin relación a clientes. Aquí se establecen el alcance, los recursos y los compromisos.
- Creación de procesos (opcional) Incorpora procesos cuando sea necesario segmentar la ejecución (por ejemplo, por sede o línea de negocio) dentro de un contrato.
- Configuración del presupuesto comercial Con la estructura creada, se pueden ingresar y distribuir partidas presupuestarias, preparando el contrato para la siguiente etapa de gestión y aprobación.
2. Gestión operativa: solicitudes de pedido y órdenes de compra
Sección titulada “2. Gestión operativa: solicitudes de pedido y órdenes de compra”Tras establecer la estructura de negocio y definir los presupuestos, inicia la fase operativa, donde se gestionan las solicitudes de pedido (SOLPED) y su transformación en órdenes de compra (ORDCOM). Esta etapa conecta la planificación con la ejecución real de las adquisiciones.

2.1. Información clave y contexto
Sección titulada “2.1. Información clave y contexto”En esta etapa operativa, toda SOLPED depende de datos esenciales que permiten mantener la integridad y coherencia del proceso de compras desde la identificación de necesidades hasta la generación de la orden de compra. Cada solicitud se apoya en el presupuesto operativo aprobado, asegurando que cualquier adquisición esté alineada con las prioridades y límites definidos por la organización.
La plataforma facilita la gestión centralizada de proveedores, productos y servicios, permitiendo tanto el registro de nuevas fuentes como la vinculación efectiva de productos a proveedores negociados durante el proceso. Esta información constituye la base para evaluar opciones comerciales, ajustar valores y mantener controles presupuestales.
Es fundamental que los datos relacionados con productos, valores, proveedores y entregas estén siempre actualizados y sean precisos. Esto no solo agiliza la toma de decisiones sino que también previene reprocesos y bloqueos en el flujo de aprobación y ejecución.
2.2. Roles y responsabilidades
Sección titulada “2.2. Roles y responsabilidades”- Gerentes, Coordinadores Nacionales y Solicitantes: crean solicitudes de pedido con base en las necesidades detectadas.
- Director de compras: recibe y revisa las SOLPED; define si las procesa directamente o asigna un Gestor de compras.
- Gestor de compras: realiza análisis de proveedores y precios, mantiene actualizada la SOLPED y coordina la negociación.
2.3. Flujo y pasos del proceso
Sección titulada “2.3. Flujo y pasos del proceso”- Creación de solicitud de pedido (SOLPED): La SOLPED se origina vinculada a un proceso o a un contrato, lo cual impacta directamente en los presupuestos asociados a cada proyecto y operación.
- Envío y recepción en compras: La solicitud llega al área de compras, donde el Director de compras puede decidir gestionarla personalmente o asignarla a un Gestor de compras. Ambos roles realizan las mismas actividades en el procesamiento.
- Evaluación y registro de proveedores: Se realiza un análisis de mercado para encontrar el proveedor más adecuado. Si surge un nuevo proveedor, este se registra en la plataforma y se asocia al producto solicitado.
- Actualización y ajuste de valores:
El sistema evalúa automáticamente si el valor supera el presupuesto asignado.
- Si el valor es igual o menor, el proceso continúa.
- Si el valor supera el presupuesto, se solicita aprobación al Gerente.
- Aprobación requerida:
- Aprobación por parte del Gerente: Permite avanzar y convertir la SOLPED en orden de compra (ORDCOM).
- Rechazo del ajuste de precios: Si la solicitud no es aprobada, la SOLPED se rechaza y se anula, finalizando el ciclo para esa solicitud. Si se necesita iniciar de nuevo la compra, debe crearse una nueva SOLPED.
- Conversión en orden de compra (ORDCOM): Una SOLPED aprobada se transforma en una ORDCOM para proceder con la gestión formal ante el proveedor.
- Gestión y agrupación de órdenes: Es posible agrupar varias ORDCOM para consolidar pedidos al proveedor, o gestionarlas de manera individual. Solo en las ORDCOM individuales se pueden asignar datos de entrega específicos diferentes a los establecidos en la SOLPED, por si el proveedor debe entregar directamente en una ubicación concreta.
3. Recepción, inventario y cierre del ciclo de compra
Sección titulada “3. Recepción, inventario y cierre del ciclo de compra”Una vez completadas la solicitud, aprobación y emisión de las órdenes de compra, comienza la etapa de recepción, inventario y cierre. Esta fase asegura que cada adquisición culmine de manera controlada: desde el despacho del pedido por parte del proveedor hasta el registro y la entrega interna, finalizando con el pago y la actualización documental necesaria en la plataforma. Así, se garantiza la trazabilidad, el cumplimiento financiero y la documentación integral de todo el proceso de compra.

3.1. Información clave y contexto
Sección titulada “3.1. Información clave y contexto”En esta etapa final, la plataforma permite cerrar el proceso de compra garantizando la trazabilidad de cada entrega, la correcta administración de inventarios y el control del pago a proveedores. Es fundamental asegurar una gestión precisa de los documentos y registros asociados a cada orden de compra (ORDCOM), ya sea que se haya gestionado de forma individual o agrupada.
La gestión adecuada de la factura, el inventario y el acta de entrega asegura transparencia, cumplimiento y soporte documental para auditoría o validaciones futuras.
3.2. Roles y responsabilidades
Sección titulada “3.2. Roles y responsabilidades”- Director de compras: es quien envía al proveedor las órdenes de compra individuales o agrupadas.
- Aseguramiento y control: encargado de recibir la factura del proveedor, verificarla y cargarla a la plataforma en el momento oportuno.
- Tesorería: responsable de actualizar el estado de la factura a “pagada” una vez culminado el proceso financiero.
3.3. Flujo y pasos del proceso
Sección titulada “3.3. Flujo y pasos del proceso”- Envío al proveedor: La ORDCOM (o las ORDCOM agrupadas) se envían al proveedor seleccionado.
- Recepción y carga de la factura: Una vez recibido el pedido, el proveedor emite la factura correspondiente. El área de Aseguramiento y control de procesos es quien gestiona la carga y validación de la factura en la plataforma.
- Recepción y creación de ingreso en inventario: Al llegar los bienes o servicios, se registra la entrada en inventario para asegurar el control y la disponibilidad de los productos.
- Creación de salida en inventario: Cuando los bienes se entregan al solicitante interno o área correspondiente, se genera la salida en inventario para reflejar correctamente el movimiento y el destino final.
- Creación de acta de entrega: Para formalizar la entrega, se crea un acta que documenta el traspaso de los bienes y deja constancia para efectos legales y administrativos.
- Actualización del estado de la factura a pagada: Finalmente, Tesorería verifica los requisitos y actualiza el estado de la factura en la plataforma para cerrar el ciclo de adquisición y dejar constancia de la operación.
De esta manera, el proceso concluye asegurando que cada etapa — desde la solicitud inicial hasta el pago final — quede debidamente gestionada, documentada y trazada dentro de la plataforma. Esto optimiza el control, facilita las auditorías y protege los intereses de la empresa frente a proveedores y autoridades externas.
Recomendaciones clave
Sección titulada “Recomendaciones clave”- Centraliza la gestión de la información y utiliza la plataforma como fuente única de datos para contratos, presupuestos, solicitudes y entregas; esto evita duplicidades, inconsistencias y facilita la trazabilidad en auditorías.
- Mantén actualizados todos los datos de proveedores, productos, presupuestos y entregas antes de avanzar en cada fase; esto previene errores, reprocesos y bloqueos en el flujo de compras.
- Define y comunica claramente los responsables en cada fase (creación, aprobación, recepción y pago), fortaleciendo la colaboración entre áreas y evitando cuellos de botella por falta de seguimiento o roles ambiguos.
- Establece relaciones estratégicas y de confianza con proveedores, fomentando una comunicación fluida, cumplimiento de plazos y expectativas claras en calidad y servicio.
- Conserva y organiza toda la documentación clave (órdenes, facturas, actas, reportes de inventario) dentro de la plataforma, garantizando control, seguimiento y soporte para consultas, revisiones y auditorías futuras.
- Promueve la capacitación periódica de todos los usuarios involucrados, manteniéndolos actualizados sobre cambios de procesos, funcionalidades nuevas y políticas internas.